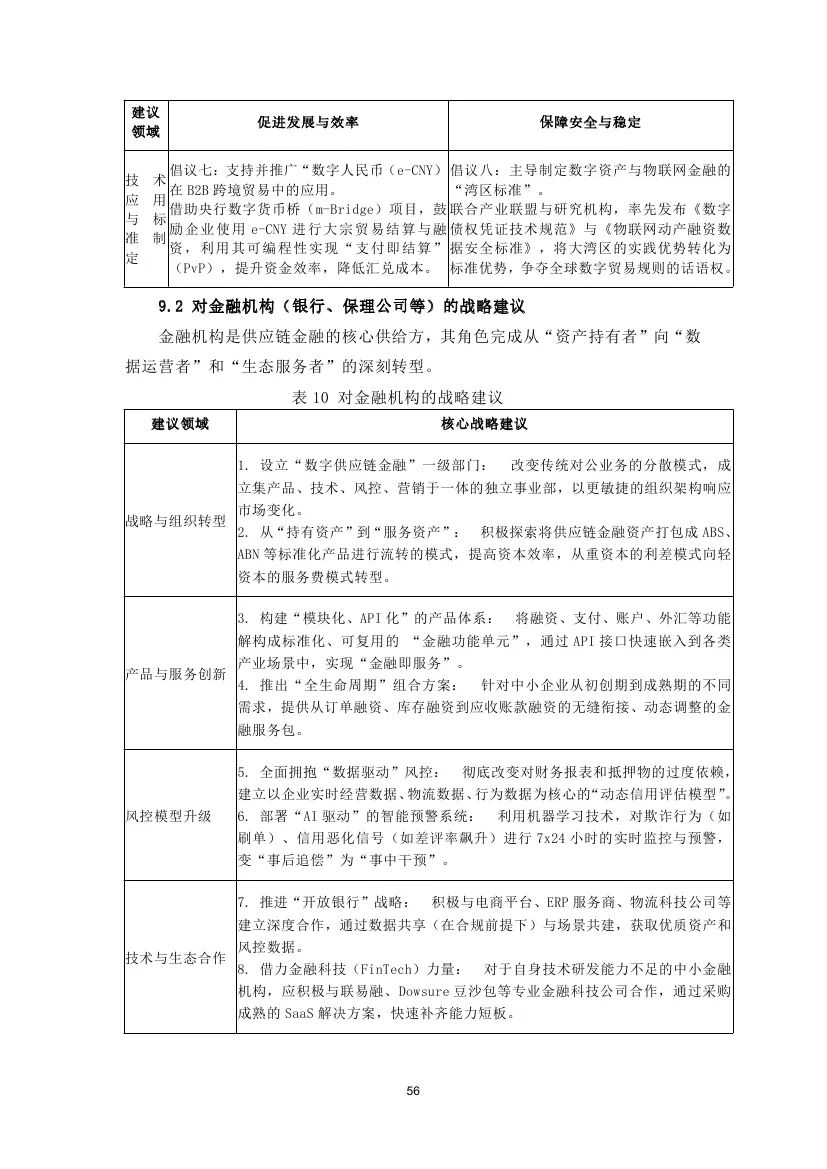
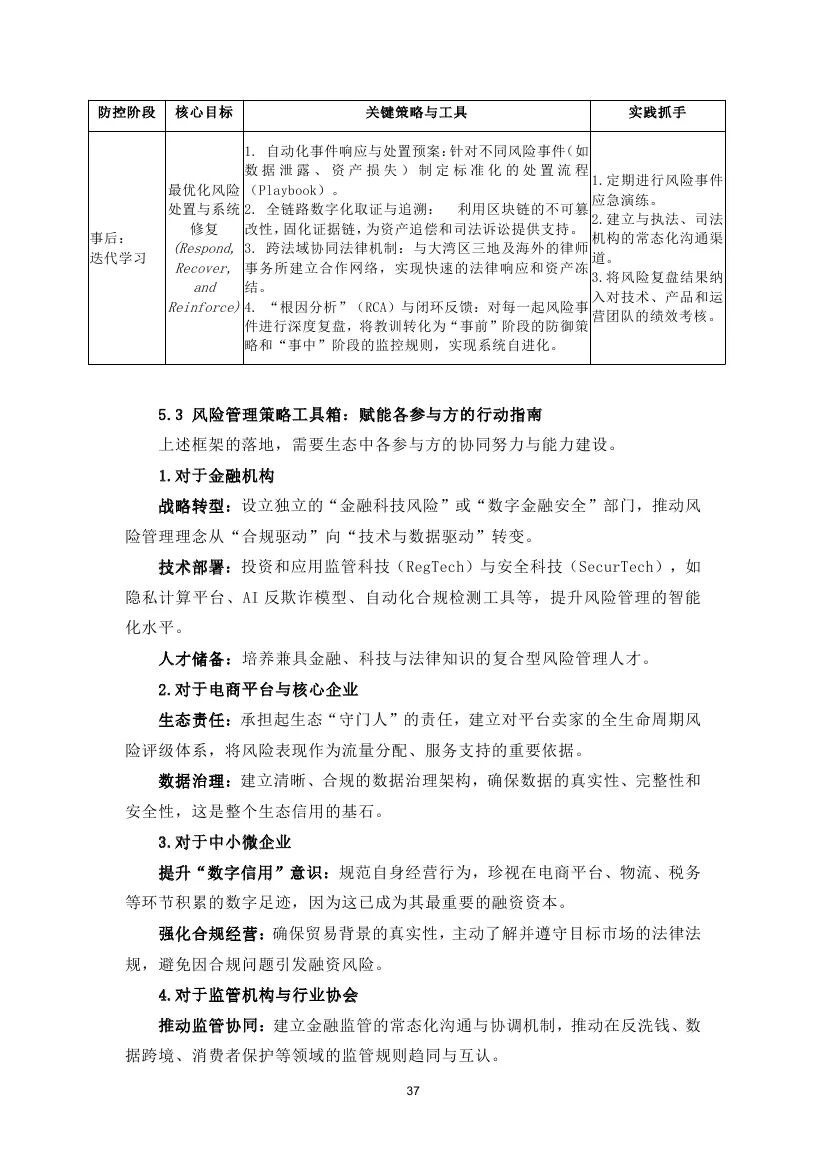
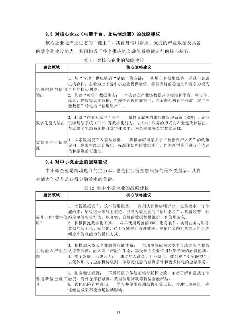
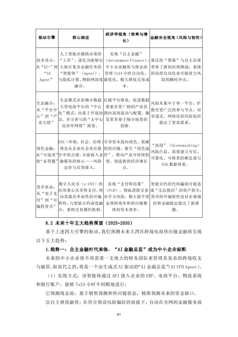
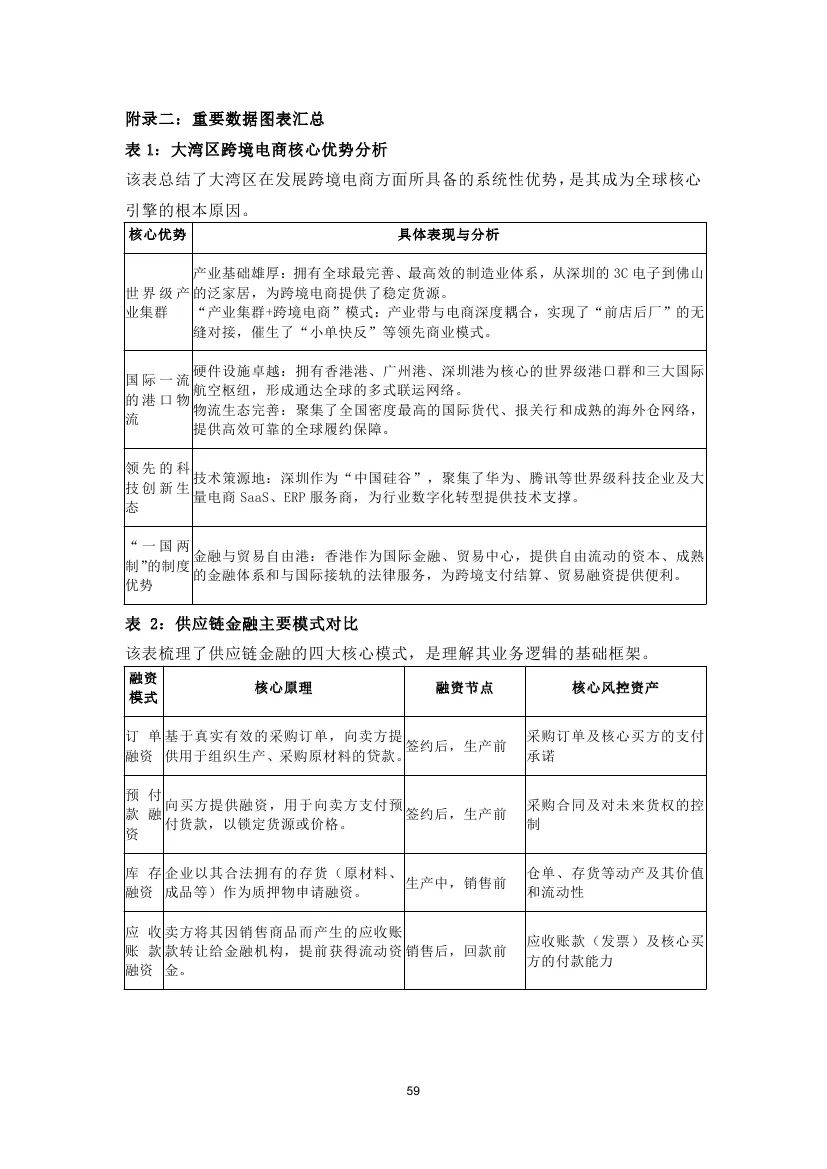
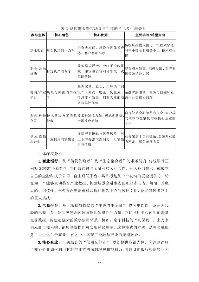
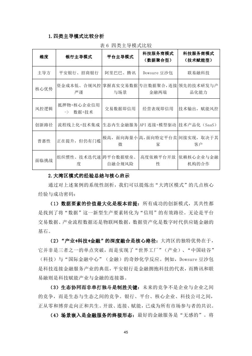
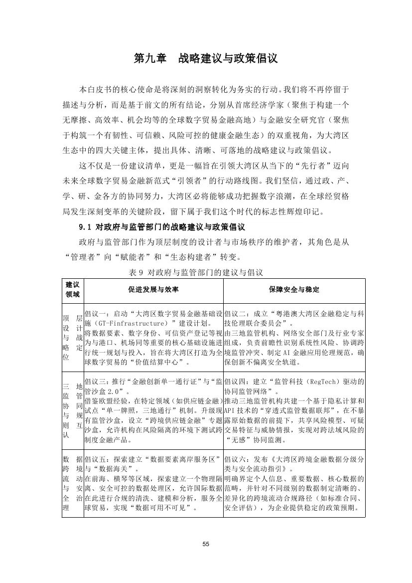
大湾区进出口商业总会&清华大学五道口金融学院:大湾区跨境电商供应链金融发展与安全白皮书
首页
Bsport体育·(中国)官网介绍
产品展示
新闻动态
你的位置:
|
Bsport体育·(中国)官网
>
新闻动态
> 大湾区进出口商业总会&清华大学五道口金融学院:大湾区跨境电商供应链金融发展与安全白皮书
大湾区进出口商业总会&清华大学五道口金融学院:大湾区跨境电商供应链金融发展与安全白皮书
发布日期:2025-09-20 22:28 点击次数:167
(来源:数局)
此报告及更多报告,点击“报告下载”菜单免费获取;或扫码加入数局知识星球获取更好服务:
]article_adlist-->
海量资讯、精准解读,尽在新浪财经APP
上一篇:
泗县长沟镇:以“蔬香”为媒 探索社会治理赋能共同致富新路径_大皖新闻 | 安徽网
下一篇:
“汪汪队”养成记
热点资讯
>>
“汪汪队”养成记..
>>
大湾区进出口商业总会&清..
>>
泗县长沟镇:以“蔬香”为媒..
>>
强军论坛丨筑牢安全工作的“..
相关资讯
>>
大湾区进出口商业总会&清..
>>
强军论坛丨筑牢安全工作的“..
>>
泗县长沟镇:以“蔬香”为媒..
>>
“汪汪队”养成记..